LSAIB
- Nasa
- UX Research, UX Design
- 2019
Overview
I was part of NASA's Human-Computer Interaction (HCI) division. Following a user-centered approach, we created internal software tools for teams across the organization. We built many products on our flexible, configurable platform, Mission Assurance Systems (MAS). My colleague and I spearheaded the creation of a MAS tool, LSAIB (Launch Site Assembly and Integration Baseline). LSAIB manages the documentation and approval process of rocket parts. Across NASA, LSAIB is the source of truth for the set of drawings required for the vehicle's assembly and integration.
At this time, LSAIB supported Artemis I, the first uncrewed, integrated flight test of the Orion Spacecraft and Space Launch System (SLS). The mission successfully launched on Nov. 16, 2022 and reentered Earth's atmosphere on Dec. 11. This moon-orbiting mission marked NASA's return to lunar exploration after the conclusion of its Apollo program 5 decades before.
Interviews
At the stakeholder kick-off, we introduced our user-centered design principles, connected individuals from diverse teams, and defined success for the project. Next, we met individually with subject-matter experts to perform contextual interviews. At Marshall Space Flight Center (MSFC) and Johnson Space Center (JSC), we met with Elements, or engineers involved in the design of rocket hardware. At Kennedy Space Center (KSC), we met with engineers responsible for the assembly and integration of rocket hardware. In all centers, we also held sessions with Configuration Management (CM), or teams that oversee documentation and approvals. Through the interviews, we learned about process intricacies, team priorities, and cultural dynamics. We also created relationships that continued throughout my time at NASA.
Analysis
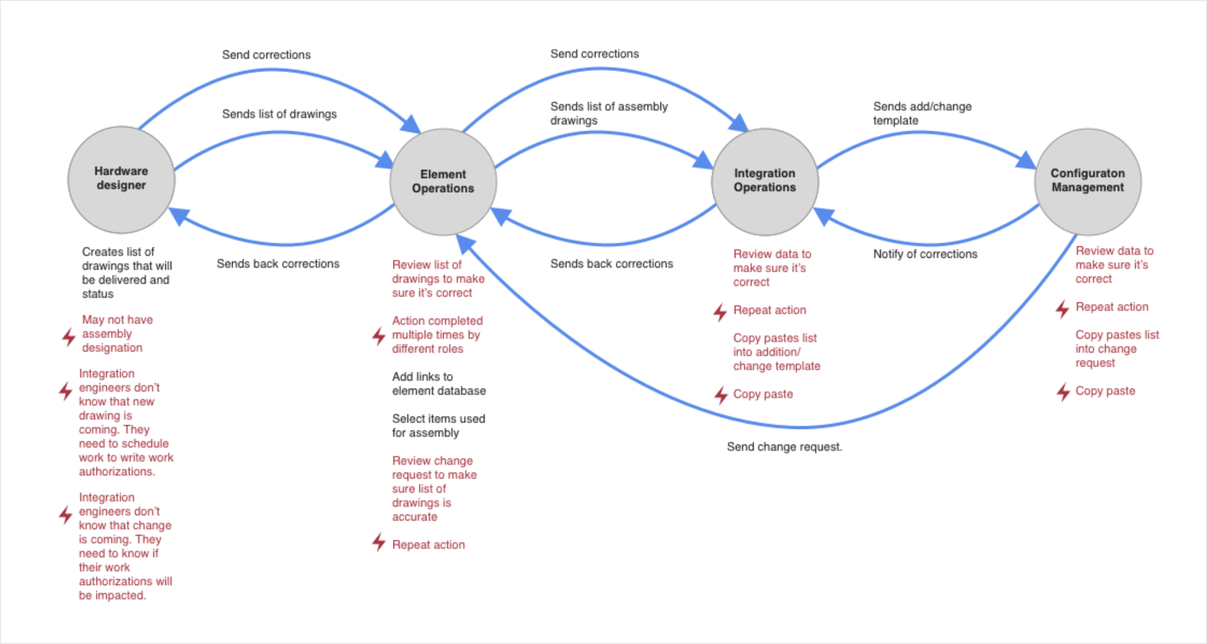
After each session, we sketched diagrams to document our understanding of the existing process from different perspectives. We often validated them with participants. At the conclusion of our on-site research, we integrated all of our drawings into a comprehensive view. This consolidated workflow model helped identify pain points and opportunities for optimization.
We also created an affinity diagram. Using notes from our contextual interviews, we categorized the many unstructured ideas into related groups. The affinity diagram revealed meaningful patterns and themes that were more human and experience-focused, such as relationships between teams and gaps in knowledge.
Insight & recommendations
To set deadlines, access impacts, and complete other assembly tasks, engineers at KSC depended on LSAIB technical drawings. However, we discovered many folks at NASA involved in the process fundamentally didn't understand the LSAIB's significance. Therefore, a critical aspect of the project became educating and bridging disparate groups.
Our other insights were around the execution of the existing process. We found multiple roles were redundantly engaged in transferring spreadsheet data to various PDF forms. Repetitive copying and pasting was not only inefficient, but it also introduced more room for error. Additionally, involved parties were overwhelmed by an excessive volume of emails. These insights led us to believe that streamlining the process and eliminating duplicative tasks could lead to significant time-savings and a more positive user experience.
Lean UX
MAS's ability to facilitate complex processes and robust versioning and permission capabilities led us to hypothesize that it would be a strong platform on which to build LSAIB. To ensure our decisions were user-driven, we identified our assumptions and rated them according to risk level. Applying Lean UX, we configured prototypes in MAS to quickly test our highest risk assumptions with users. We iteratively refined designs based on feedback and findings.
Elements are the responsible for the first step in the LSAIB process: inputting the technical drawing data that everyone relies on. We needed to make it as easy as possible for them to enter and associate data. So, we usability tested designs with them. We were also concerned that MAS reports were not a good fit, so we usability tested and iterated different ways to views reports. Lastly, we hypothesized users wanted actionable email summaries. We made a variety of email designs, asked participants to select the design they wanted to receive daily, and tested the winner during a live review cycle.
Release & training
Coinciding with LSAIB's release, we traveled to the various NASA centers to lead in-person training sessions and ensure a smooth transition. During sessions, we used the LSAIB Workflow diagram to move through mock examples. When users processed their first technical drawings, we were able to field questions and provide support. At release, we already had desired features in the pipeline, and these sessions obviously sparked more ideas. We made it clear to users that their feedback was documented and would be considered for the future.
Team
UX Design & UX Research: Kristle McCracken; Quality Assurance: Deiter






















